Home
Quienes somos
Directivos
Asamblea General de Asociados
Consejo Directivo
Comisión Técnica
Evaluadores
Padrón de Evaluadores
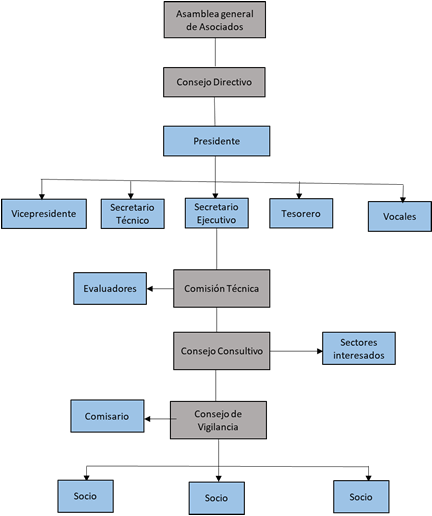
Organigrama
Reglamento
Filosofía
Código de Ética
Directorio
Acreditación
¿Qué es?
Objetivos
Proceso
Costo
Marco de Referencia CONACE-COPAES
Instrumento de autoevaluación
Catálogo de programas
Acreditados
En proceso
Seguimiento
Galeria
Buzón de sugerencias
ORGANIGRAMA